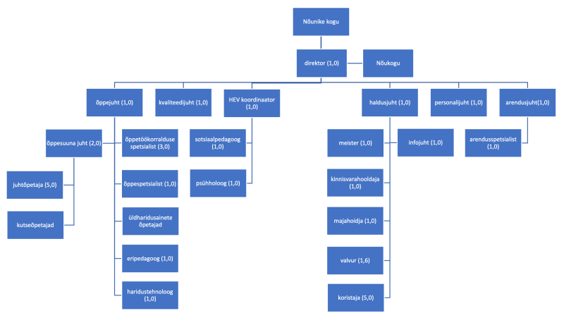
Tallinna Kopli Ametikooli struktuur
Kinnitatud koosseis 01.08.2023.a direktori käskkirjaga nr 8-1/20-k (.PDF)
Avaldatud 16.02.2022.
Viimati muudetud 22.09.2023.
Teksti suuruse valimisel muutub see automaatselt
Reavahe valimisel muutub see automaatselt
Kontrastsuse valimisel muutub see automaatselt
Tallinna Kopli Ametikooli struktuur
Kinnitatud koosseis 01.08.2023.a direktori käskkirjaga nr 8-1/20-k (.PDF)